关于批准非急救医疗转运服务机构执业的公告
根据海南省卫生健康委员会、海南省公安厅、海南省市场监督管理局、海南省医疗保障局联合制定印发的《海南省非急救医疗转运服务管理办法(试行)》和海南省卫生健康委员会关于非急救医疗转运执业备案有关要求,我委对在申请在三亚市区域内开展非急救医疗转运服务备案的医疗机构(民营急救站、民营医院)进行资格审核。现将审核合格批准备案的医疗机构相关资质信息和收费价格汇总公告如下:
一、通过备案批准开展作业的机构(按机构提交备案材料的时间顺序排名)

二、各机构非急救医疗转运服务收费标准
(一)海南顺新急救站



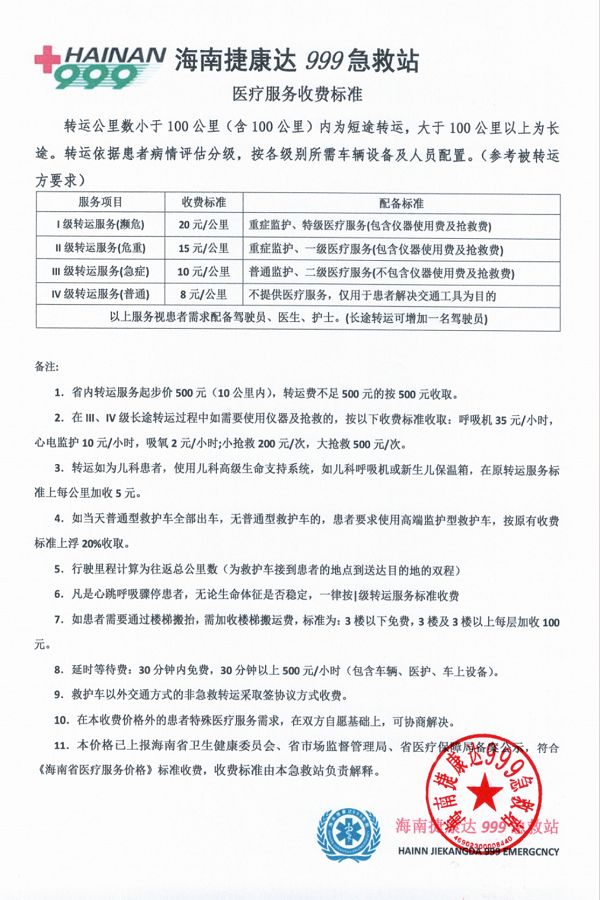
(二)海南捷康达999急救站




(三)海南凯域急救站

(四)海南椰安急救站

(五)海南运安急救站


(六)三亚哈医大鸿森医院


(七)优护送952120第三方平台

三、监督举报方式
患者及家属在使用非急救医疗转运服务时,须注意所呼叫的非急救医疗转运服务机构是否合法,收费价格是否公示(如线上签订转运服务协议是否包含价格公示、救护车内是否张贴价格公示),如发现未经备案的医疗机构或救护车辆的或未按公示价格收费的,患者及家属、医疗机构医务人员或广大市民均可通过以下方式向我委或价格监管部门进行举报:
(一)举报电话:
三亚市卫生健康委:
0898-88259538
0898-88273769
三亚市海棠区卫生健康委:
0898-88812580
三亚市吉阳区卫生健康委:
0898-88598912
三亚市天涯区卫生健康委:
0898-88349869
三亚市崖州区卫生健康委:
0898-88834206
(二)电子邮箱:
sywszhjdk@sanya.gov.cn
(三)信件举报:
三亚市天涯区解放路674号(原三亚市疾控中心大院内)三亚市卫生健康委员会综合监督科(收)
(四)投诉举报箱:
三亚市卫生健康委一楼大厅保安值守登记处
(五)码上监督:
通过扫手机扫一扫监督码,即可投诉举报非法医疗行为。
